八德蕭裡池
關鍵評論 2023/04/17
豪強小領主共治「中壢十三庄」,十八世紀的台灣 人人都是庄園創業家
我們想讓你知道的是:
只要家族領袖有開創魄力,家族又能繁衍生息,控制當地的社會網路,他的實力很有可能逐年遞增,甚至超越大領主,成為實際統治地方的豪強小領主。這也是為什麼我認為古代台灣本質上就是商業社會,人人都是庄園創業家。
老頭插嘴:台灣拓墾家族崛起在於勇武、蠻橫與領導力,操控的墾丁眾多,武力足以支撐其蠻橫。然而最大癥結還是巴結與勾結官府,藉官府勢力「創造」財富。得罪官府或失去官府支持,將迅速沒落。霧峰林家的崛起(林文察)、衰敗(來台始祖林石、林文察之子林文明均被官府砍頭)與再興(林朝棟)即是明證。
之前講到大桃園地區,一下是墾庄,一下是某某聯庄,一下是大領主和小領主,又是郭家又是板橋林家,感覺勢力又多又複雜。我這邊就拿中壢十三庄(以下簡稱十三庄)當例子,簡單解釋台灣封建時代的層層權力結構:
18世紀時,大桃園市呈現如下圖色塊狀,紅線區塊是後來逐漸形成的十三庄範圍。北半邊芝葩里庄、南半邊山仔頂五小庄,和西邊大溪墘庄分別與十三庄重疊。
位於今天桃園市內的中壢十三庄範圍

芝葩里庄起初由郭光天家族擁有。可以把郭家想成是最高領主,因為地太大了,所以他會招募佃戶開墾,並決定稅率,也對招募的佃戶有一定程度的司法管轄權。上述都會寫在書面契約中,因此並非農奴制度。
(2008年7月24日 星期四)
郭光天,又名郭光昊,福建龍溪人,育五子。1725年首度來臺,1728年復率親族來臺,開墾大坵園埔地(今桃園縣大園鄉一帶)。郭光天第三子郭宗繫及其子孫復往南發展,於乾隆、嘉慶年間開墾芝芭里、澗仔壢(今桃園縣中壢)一帶,主要墾號為「郭樽」。郭光天第四子郭宗嘏則由大坵園往北開墾,自八里坌社取得埔地,開墾八里、淡水、五股、新莊一帶農地,有田地近300甲,後捐出百餘甲田地給明志書院充當學租,又捐建新莊二所福德祠。林爽文之役,郭宗嘏子郭雲秀率鄉勇抵禦,亂平授千總,後於陳周全之役戰死。郭氏古厝位在大園鄉圳頭村,今存業主圖戳、各類契字甚多。
(風清揚留言)桃園縣志載:「清雍正初,閩、漳州人郭光天,由許厝港登陸拓墾,於此地開拓一廣大面積之田園,並於其間設置市肆,以為集散場,命名為大坵園。」郭光天率眾在竹圍莊附近登陸,並定名墾地為「北窩莊」,後因移居之漢民多數姓許,此地遂稱「許厝」,港口則稱為「許厝港」。光天之後人又相繼招募鄉黨族戚自大坵園海岸、洽溪、芝芭里及三座厝一帶向四周開墾,拓展面積自大坵園海岸而達澗仔壢(今中壢)。雍正年間大坵園(大園)屬淡水(後設淡水廳,光緒年間升格為台北府淡水縣),日據時代為新竹州桃園郡大園庄,民國34年台灣光復後改為新竹縣桃園區大園鄉,民國39年改為桃園縣大園鄉。
十三庄與大溪墘的重疊區域,稱為高山頂,最初由姜勝本墾號擁有。十三庄與山仔頂五小庄重疊區域,稱為安平鎮和南勢,土地業主權歸霄裡社人。
老頭插嘴:
北台之石門與石碇均有「大溪墘」的村落,上述的「大溪墘」為如今的桃園市觀音區,包括觀音、草漯及新坡三大聚落。
「安平鎮」、「安平鎮庄」是如今桃園市平鎮區的清代舊名。客家先民開墾初期因與原住民迭有衝突,加之官府無力,族群不時火拼,遂糾集墾丁屯駐於此,並在今楊梅埔心之高地設置隘寮,雇請隘勇看守,以收警衛防禦之效,乃形成安平鎮的地名。日治中期(1920)總督府將全台三個字以上的鄉鎮名稱全部改成二個字,安平鎮自此改稱作平鎮。當時平鎮轄八個庄,安平鎮庄在最西。再往西的隘寮後來也形成聚落,名為張(掌)路寮(今之埔心)。
但到了18世紀末和19世紀,社會的實際權力結構並不完全如色塊所呈現。最高領主名義上擁有土地,時間一久,逐漸掌控地方權力的,卻是在各地的佃戶家族。
這是為什麼?
郭家這種大領主需繳稅給清國(竹塹隘庄大領主和熟番大領主不繳稅),並向下一層佃戶按土地面積收取米穀大租,類似土地使用費的概念。這些大領主也被稱為大租戶。佃戶在各地實際執行墾殖工作,除了投入自家人力,也會再招募佃人幫自己做事,並向佃人收取米穀小租,因此佃戶又被稱為小租戶。
老頭插嘴:
作者稱清國,不稱清朝或清政府,明顯是講一邊一國的平埔,不承認是中國人。
「大租」、「小租」是台灣拓墾時代出現的特有現象。台灣土地和農業的開發,初期係以墾戶制度為中心。所謂墾戶(或墾首)是指那些向官方申請開墾執照的「有力之家」。墾戶之中,有些利用家族的資本與人力,進行開土闢田工程。例如上述桃園臺地拓墾主力郭姓家族,即是由開台始祖郭光天(1680-1749)於1728年率領族人來台拓墾,並以桃園近海的大坵園為中心,占據廣大的地權。其次,有些墾戶採取合股集資方式,成立「墾號」,共同開闢大片草地。 惟儘管資金來源不一,多數墾戶申請開墾地塊的範圍大都相當遼闊,無法自行開發。其次,官方規定墾戶必須在一定的期限內(一般以三至六年為準)將草埔墾闢成為成熟的田園,否則需放棄開墾的權利。在這些條件的限制下,墾戶通常都會從原鄉召請親友和鄰近村莊農戶前來充當佃農,並簽訂租佃生產交換關係。這些租佃契約,民間稱為「瞨耕字」、「墾批字」或「佃批」。墾戶在簽訂租佃契約時,一般皆以業主身份,向佃農約定土地開墾的權利和義務。在多數的情況下,業主只提供草地,由佃農自行準備開墾所需的工本,包括稻種、農具和各種生產費用。其次,業主會要求佃農在一定期間內,將草地開墾成為可以生產稻米或甘蔗的田園,否則將收回佃權。在開墾初期,由於地塊尚未成熟,收成不穩,業主和佃農通常採取分成收租方式。最常見的分成比例是「一九五抽的」,即由業主抽收全年主要作物所得的15%,佃戶保留85%。等到田地開墾成熟,可堪栽種稻米或甘蔗之後,業佃雙方另行簽訂租約,將分成收租改為定額租粟。一般而言,一甲水田繳納六至八石稻穀(一石約合一百斤);蔗園和其它雜作則按現銀折納。至於佃作期限,大多數業主允許佃農在按期繳納租穀的原則下,繼續在原地長期耕作。這些租佃生產交換關係,即是早期以墾戶為中心的開墾制度的主要內容。
小租佃戶除了每年繳納一定數字的米穀給大租領主,剩下的都可自由運用。看是要拿來經營土壟間借貸,或銷售海外都可以,甚至能根據市場需求想種什麼就種什麼。
老頭插嘴:台灣先民稱碾米場為「土壟間」,土壟指的是稻殼脫殼這一動作,「間」是屋子。而後「土壟間」轉為「介於農民生產者和消費者間的仲介機構」,收稻穀、賣米糧的中盤商,亦從事對農民放貸業務,是台灣農業的一個現象。「土壟間」後改稱「米碾」(bi-ga)。
醫聲論壇 2022 12月 05 8:57 am 週一
在鄉下,相信大家都有見過碾米廠(米鉸仔 bi2 ka-a)。那是日本人來了之後,開始有電力,從此稻谷脫殼成米,就是靠碾米廠。過去的農民,稻谷收割後,都是存在家中,米吃完了,就抔一些稻谷去碾米廠挨(ue)成米,所以古早的鄉下,一個村庄起碼有一兩家碾米廠。
筆者小時候的日治時代,臺灣還有很多地方沒有電,沒有電就沒有碾米廠。臺灣在日治之前的清代,吃米就是靠土壟間(thoo5 lang5 king),也就是像碾米廠一樣把稻谷脫殼成米,它不須用電而是用人工的。
土壟間之稱為「間」是店的意思,如同跤梢間(kha sau king,妓女戶)。土壟間不是用電的,而是人工拖的。土壟有二種;小型的是用人的雙手挨磨的,大型的是用牛拖的。其經營方式也分二種,一種是自己挑稻谷去,自己挨磨,這樣比較便宜(只借土壟),另一種是只挑稻谷去,那裡有人幫你磨,這樣要另付工資,比較貴一些。
把稻谷脫殼成米叫挨土壟(ue thoo5 lang5),就類似把米挨成米漿叫做挨粿(ue keh2)。土壟把稻谷挨成米只是糙米,糙米必須再用舂臼(tsing khu7)把它搥成白米才能煮飯吃,所以古早人那麼珍惜吃飯就是米來之不易,記憶中,我們小時候,吃飯把飯粒掉在地上,阿嬤就叫我們撿起來吃,不像現在的人撿起來吃說那很髒不能吃。
土壟類似挨粿的石磨,只是土壟是三合土裝在圓形竹篾籠內,上下二層土壟就可以挨稻谷了,因為土壟是泥土的,不會像石磨那樣重,才不會把稻谷磨碎。
我小時候的日治末期,因戰爭物資缺乏,米成了管制品。那時候的農民收成都必須如數報繳給國家。有些農民就私藏一些稻谷不報,這些不報的稻谷也不敢拿到碾米廠去脫殼,就偷偷的用土壟挨成糙米,然後再偷偷的把它舂成白米,記得我媽媽妯娌都是三更半夜在舂米,因為那個時間不會有警察來抓私藏米。
如果在地佃戶經營得當,墾殖技術高超,能增加單位面積產量,再將這些作物出售,收入就能增加。若佃戶具備市場嗅覺,可經營商號貿易,種植有利潤的商業作物,將貿易而來的高利潤再投入技術提升和水圳修築,又能繼續增加產量,收入進一步提升。
因此只要家族領袖有開創魄力,家族又能繁衍生息,又有大批佃人作為自己的領民,控制當地的社會網路,他的實力很有可能逐年遞增,甚至超越大領主,成為實際統治地方的豪強小領主。(這也是為什麼我認為古代台灣本質上就是商業社會,人人都是庄園創業家)
老頭插嘴:「古代台灣」是商業社會?!台灣到光復後都還是農業社會,進入工業社會還是六、七十年代的事,而後商業才興起。百分之九十九以上都是農民的小農社會被作者扭曲為商業社會。
這種現象在18世紀初的南方社會就已經出現,有些財務窘迫的大領主甚至會向自己的佃戶借錢。這讓清國也很頭痛,因為小租領主只與大租領主間有私人封建關係,與清國朝廷關係相對淡薄。一旦實力壓倒大領主,這些家族就是本土自發秩序下生長而成,與土地連結極深的本土容克貴族。
老頭插嘴:容克(Junker,德語音譯),意為「地主之子」或「小主人」。原指無騎士稱號的貴族子弟,後來泛指無爵位的普魯士貴族和大地主。16世紀起長期壟斷軍政要職,掌握國家領導權。19世紀中葉開始資本主義化,成為半封建型貴族的地主。是普魯士和德意志各邦在19世紀下半葉聯合後反動勢力的支柱,也是德國軍國主義政策的主要支持者。普魯士的容克貴族(準確的說是新興的中產階層)逐漸掌握政權,把持政府。台灣的大小地主在官府面前根本脆弱的不堪一擊。
因此真正決定地方政治實體的邊界的,不是堡里,也不是大領主墾區劃分,而是深根地方的在地豪強家族以及其勢力範圍。
換言之,決定中壢地區社會組成的,並不是郭家、姜勝本或霄裡社。而是逐漸掌握實權的廣興宋家、北勢王家、埔頂劉家、安平鎮黃家、水尾余家、雙連陂劉家等等小領主(小領主家族很多,族繁不及備載)。
這些當地家族聯合集資興建了仁海宮,成為共同的信仰中心,有了同樣的信仰與地緣關係,彼此也成為共同體,而這些家族控制的地域,也逐漸統合成十三庄的輪廓。
中壢十三庄的信仰中心仁海宮
即便從地緣上看,十三庄那塊向西邊突出的地區(高山頂庄)比較靠近楊梅,但由於黃家勢力向該地擴張,排除了楊梅地區家族的勢力,因此高山頂也成被納入為十三庄的領域範圍。
同理,十三庄向南突出的地區(安平鎮與南勢)很靠近霄裡社地域,宗教上也更靠近當地廟宇,但由於宋家和黃家勢力很早就進入此地,也被納入十三庄中。
中壢老街與新街位處南北交通要道,有貿易聚落也有仁海宮,以這裡為核心,中壢十三庄這個平原邦國就成形了:由各地有力家族成員擔任軍政領袖(總理)、宗教領袖(爐主)再加上董事、庄正、庄副、保正這些職位,構成了十三庄的統治集團,主宰了社會運作。
曾出任過總理的包括高山頂傅家的傅盛乾、埔頂劉家的劉青雲,和北勢王家的王作霖等等。有時候他們的工作不只在十三庄境內,王作霖上任總理後就出境處理糾紛,協同金廣福的庄主姜殿邦,率領百人火槍隊前往另一個大領主吳家的土地,處理抗稅衝突。
老頭插嘴:「金廣福」是新竹北埔的墾號。
那這個由當地豪強小領主共治的十三庄領域,在郭家之後有出現其他具有影響力的大領主嗎?
也是有的,例如竹塹鄭家與板橋林家。
板橋林本源園邸已有129年歷史 中央社記者高華謙攝 112年1月17日
19世紀後茶葉成為高價品,十三庄境內有適合種茶的丘陵地,豪商出身的竹塹鄭家想插手新興茶葉生意,便併購了不少丘陵茶埔。只是鄭家成員長駐竹塹城(新竹市區),離中壢地區太遠,是典型的不在地地主,與地方社會連結不深,因此當地佃戶家族不太甩鄭家,租稅也是愛納不納。
如果當地發生一些戰事糾紛,或是佃戶豪族直接抗稅甚至侵佔,那鄭家就收不上稅。而且鄭家又因為必須納稅給清國,一來一往財務狀況就更糟,整體來說經營得不太順利。
老頭插嘴:鄭家的沒落,不是因為不在地,也不是不會管理,而是兩代之後,仕途後繼無人,權勢與財富迅速消風。
林家狀況就好得多,從19世紀初就不斷向郭家購買土地,除了前幾篇提到的大坵園和拔仔林地區,也併購了十三庄境內許多丘陵茶園,成為該區新一代大領主。
林家是不同於鄭家的另一種典型,他們對地方控制力較強。各地的林家租館除了有管事這個專業經理人,駐紮各地的家族部隊也有指揮官編制,更不乏洋槍、來福槍、土槍、車砲和大砲。不只能維持當地秩序,對佃戶們也有震撼效果。
除了火力展示,林家對土地管理的細節也是有自己的一套。
他們領地的稅率比其他大領主低,大多時候與佃戶的互動關係算良好,佃戶能好好納稅。相對地林家作為最高領主也得尊重當地秩序,會捐獻金錢給在地寺院,彼此維持良好的封建契約關係。
林家也會購買部分地區的小租權,讓自己成為小領主,目的是追求土地的淨報酬率。有時候林家會同時購入土地大租權與小租權,身兼大、小領主,類似於取消中間人的概念,完全掌控土地經營而且收入全歸自己。板橋林家既能像大租戶那樣擁有業主權,又能像小租戶那樣擁有土地實權,用這樣靈活的經營手法增加財富,再將財富轉換為對土地與下層領主的控制。
以上大概就是十三庄權力結構的最簡單版本,但這也只是過去台灣諸邦國的一種典型。每個地方社會形態與權力結構都不太一樣,很難一語概括。
老頭的話:
板橋林本源家族的不墜,不在於卓越的田產管理能力,而是代代出能人;新竹鄭家則到第二代就欲振乏力了。起於清乾隆時期的林平侯(來台第二代)商優則仕,歷任新竹縣丞、潯州、桂林通判,南寧、柳州知府,累積財富與見識。致仕回台後奠基於大溪。第三代林國華、林國芳兄弟以金錢與武力大肆擴充,建宅邸落戶板橋。乙未易幟,第四代避居廈門,遙控台灣產業。日本戰敗後,出生於廈門的第五代林柏壽隨國府來台,成為國府扶持的紅頂豪商。
延伸閱讀:築了三座半城池的林本源家族
平埔台獨分子口中的「邦國」,動員能力僅百人左右,其實就是他們先祖的「番社部落」,人口與實力不如如今的一個里。將為對抗北方福佬人侵擾,以客家宗族形成的中壢十三庄與番社部落相提並論,說來不倫不類。
中央大學歷史研究所碩士論文(摘錄第一章)作者:陳雪娟 中華民國九十七年七月十八日
緒論
第一章 漢人社會的建立
第一節 中壢十三庄的自然與人文環境
第二節 平埔社群的盛與衰
第三節 漢人社會
第二章 義民信仰與媽祖信仰的結合
第一節 平鎮褒忠祠的建立與信仰傳布
第二節 中壢仁海宮的建立與信仰傳布
第三節 義民與媽祖信仰輪祀網絡的形成
第三章 輪祀網絡內的競爭與合作
第一節 社會衝突的經過
第二節 地方菁英的形成
第三節 輪祀網絡的變動
第四章 國家力量與輪祀網絡的適應
第一節 政權更迭
第二節 國家力量的深化
第三節 皇民化與寺廟整理
結論
第一章 漢人社會的建立
清康熙到光緒年間,各籍移民的分類械鬥此起彼落,使得清代臺灣社會充滿變動與不安。
桃園一帶的分類械鬥在乾隆晚年揭開序幕,主要以閩粵械鬥為主。
老頭插嘴:源於官府無力也無能,甚且有意分化,入台墾民為爭奪資源,一切以武力解決,導致台人械鬥事件不時發生。大桃園地區之漳籍移民腹背受敵。文獻記載自乾隆末年至咸豐年間,桃園地區較為嚴重的閩粵械鬥計有九次,約持續了七十年。閩粵移民以械鬥大致劃定各自「疆域」後,閩人間之漳泉又起衝突。嘉慶十一年(1806)淡水廳下發生漳泉械鬥,泉州藉墾民攻入桃仔園,市街之漳人店屋泰半被燬。歷三年始修復。道光十四年(1834)淡水廳漳泉械鬥又起,地方富豪乃集資築土垣為石堡以自衛。
受到閩粵械鬥的影響,桃園地區在道光年間,逐漸形成閩人集中在北桃園,粵人集中在南桃園的分類聚居狀況。閩人與粵人的勢力交界帶即是本文的研究地區—「中壢十三庄」。註2
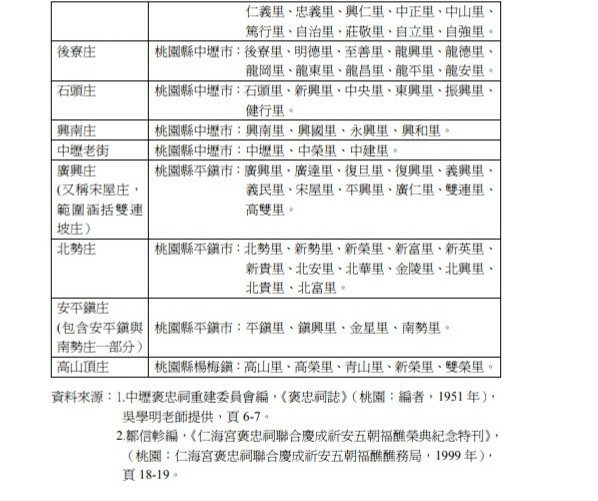
註2一般俗稱的中壢十三庄包括廣興庄(又稱宋屋庄,範圍涵括雙連坡庄)、高山頂庄、三座屋庄、芝芭里庄、青埔庄(範圍涵括青埔、洽溪仔兩庄)、內壢庄、水尾庄、中壢埔頂庄、後寮庄、石頭庄、興南庄、北勢庄、安平鎮庄(包含安平鎮與南勢庄一部分)等十三大庄。但是根據漢人拓墾軌跡與輪祀區域,中壢十三庄真正的範圍還包含南勢庄一部分、洽溪仔庄與雙連坡庄,所以實際範圍是十六個庄。
老頭插嘴:就族群分佈的現實面而言,「閩人與粵人的勢力交界帶」不在中壢,而是桃園。中壢十三庄明顯頂住了福佬人的「進犯」。
清代大桃園區

日治桃園廳轄區
令人感到好奇的是,位在火線戰場的中壢十三庄,它的發展究竟呈現什麼樣貌?為了剖析中壢十三庄的發展特性,本章從三個方向切入分析,首先從自然與地理環境來觀看中壢十三庄的形成,其次要探討漢人未入墾前中壢十三庄的發展概況,最後討論中壢十三庄是如何成為閩粵衝突的戰場?這地區的閩粵關係存在著什麼特色?
圖1-1中壢十三庄現今位置圖


資料說明:圖中框起部分是中壢十三庄現今的分佈範圍。紅線以東屬北桃園,閩人居多;紅線以西屬南桃園,粵人居多。中壢十三庄恰好位在兩方的交界地帶。
圖1-2中壢十三庄街庄圖
資料來源:陳國川教授繪製,收入行政院客家委員會補助款子計畫,吳學明教授主持,「從傳統到現代:中壢平鎮客家地區的歷史變遷」計畫成果報告,桃園:中央大學客家學院,2006年。
第一節 中壢十三庄的自然與人文環境
貳、地形—扇狀臺地
一、中壢臺地
中壢十三庄座落在桃園臺地群,桃園臺地由沖積作用形成,境內河川密布,這些河川隨著地勢由東向西緩降,在桃園臺地面上紛紛沈積,形成一片片的沖積扇,因而桃園臺地有另一個別名,稱為「桃園沖積扇」。這片扇狀的沖積扇由五個高臺地和一個低臺地共同構成,五個高臺地分別是林口臺地、三層臺地、店子湖臺地、高山頂臺地和長岡嶺臺地,較低的臺地則為桃園縣內的桃園低臺地,臺地的分佈範圍參見下圖1-3。桃園低臺地的範圍廣大,我們可以再依高度和位置細分為三個臺地面:中壢臺地面、龍潭臺地面與桃園臺地面,俗稱的南、北桃園之分,大致依據這三個臺地面做區隔,南桃園位在中壢臺地面與龍潭臺地面上,北桃園則分布於桃園臺地面。而由輪祀信仰所形成的中壢十三庄其中有十二個庄位在中壢臺地面,地勢較高的高山頂庄則屬於高山頂臺地面,中壢臺地面與高山頂臺地面的分佈範圍可參閱下圖1-4。
位在中壢臺地面上的十二個庄為:廣興庄(又稱宋屋庄)、三座屋庄、水尾庄、芝芭里庄、青埔庄、內壢庄、中壢埔頂庄、後寮庄、石頭庄、興南庄、北勢庄、安平鎮庄。
圖1-3桃園縣臺地分布圖

圖1-4中壢十三庄範圍與乾隆26年土牛界線分布圖
中壢臺地包括現今的中壢與平鎮兩市,並及於沿海的新屋、觀音和大園三鄉的一部分。高度略高於北部的桃園臺地,但低於南方的龍潭臺地與西南的高山頂臺地,地勢呈現向南升高,向北降低的緩斜樣貌。平均高度介於一百到一百五十公尺之間,除西部有低矮而禿圓稱崙或嶺之丘陵外,可謂盡屬平原,平緩的地勢利於農業耕種,因此中壢臺地面自古以來就是桃園一帶最主要的農業生產地帶。中壢臺地除地形如扇般展開,境內河川也成扇狀分布,形成桃園縣內河川分布最稠密地帶,只需配合良好的水利設施再搭配這一帶平緩的地形,中壢臺地面會是一塊非常利於耕種的地帶。
表1-4桃園臺地群地面高度比較表單位(公尺)
臺地面海拔高度
店子湖臺地面360~380
銅鑼圈臺地面280~300
林口臺地240~250
龍潭臺地面<250
瑞源臺地面<250
高山頂臺地面180~210
長岡嶺臺地面160~230
楊梅臺地面<180
八德臺地面<150
富岡臺地面>100
中壢臺地面>100
桃園臺地面<100
二、高山頂臺地
高山頂臺地面位在中壢臺地面的西側,平均高度介於一百八十到二百一十公尺之間,屬於背斜地質,位於楊梅盆地北方,可算是楊梅盆地的邊緣山嶺。高山頂臺地是地壘狀單面山,以陡崖面向楊梅盆地內部,清代時期的土牛溝就橫列在高山頂臺地面的外圍陡崖上。稱作高山頂的原因,是因為高山頂的陡崖為單斜脊,南陡北緩,因此由楊梅盆地內部往高山頂臺地面的方向一瞥,確有高山仰止之嘆,因此命名為高山頂。
中壢十三庄中面積最大的高山頂庄就分布在這塊臺地上,由於高山頂臺地面的地勢較高,缺少河川流經,造成土壤貧瘠,因此境內大多是荒地,使得高山頂成為桃園臺地群中發展較晚的一個區域。高山頂臺地面的發展除了受自然地形影響外,人為力量也帶有決定性因素會。乾隆26年興築的土牛溝,隔絕了高山頂與楊梅盆地的發展,使中壢平鎮一帶的漢人率先進入這裡開墾,促成高山頂庄往後納入中壢十三庄的輪祀體系內,關於這條土牛界線的影響,筆者將在本節第五部分論述。
參、水文—老街溪、新街溪
河流是孕育文明之母,哺育中壢十三庄的河流是蜿蜒於境內的老街溪與新街溪。老街溪與新街溪發源於楊梅及大溪龍潭的丘陵地帶,兩條河流原先是古大漢溪的分支,但在距今三萬年前受到淡水河系支流的侵蝕,淡水河襲奪了古大漢溪,造成古大漢溪轉向流入當時還是湖泊的臺北盆地,自此古大漢溪的水量不再流入先前的支流,使得新街溪、老街溪失去源頭,成為「斷頭河」。由於源頭無法補給供水,造成兩條河流的水量稀少,枯水時節,常會見到露出河面的河床。
老頭插嘴:治史者必知地理,作者的地理常識似乎不佳。河川水系是支流匯入主流,無主流注入支流之理。正確的敘述是「新街溪、老街溪因主流大漢溪被襲奪改道,以致成了無尾河」。老頭猜測上段是不求甚解的作者抄來的。
因此河流兩岸的農民常會自行挖池塘、築陂塘,利用降雨期儲存水量,以利灌溉。
但是每當秋天,颱天來襲時,就會形成洪水氾濫,這時接近水源的田園就無法避免地會遭到嚴重的破壞。
中壢十三庄境內的河川除了有老街溪、新街溪之外,還有埔心溪、大崙溪(雙溪口溪)等平行排列其中,河川分佈位置可參見下圖1-5,這些河流自東南向西北流入臺灣海峽。不過除老街溪外,都是短小河川。

大致來說,老街溪的流量較大,自成一個小型的水系,流域面積廣達82方公里。南勢溪、平鎮溪、中壢溪、田心溪、洽溪河等都是老街溪水系的一環。其中,田心溪是老街溪最大支流。新街溪的長度僅次於老街溪,是境內第二大河,但因獨流入海,流域不廣而列入普通河川,從上游到下游分別有三段名稱,最上游名為東勢溪,中上游流經平鎮市與中壢市的交界,平鎮人將這段河流命名為北勢溪,中壢人卻稱它為石頭溪,到了中下游經過中壢新街,所以定名為新街溪
傍河而居是人類文明開展的里程,從中壢十三庄的位置分布,也可以清楚看到這個現象。中壢十三庄除了內壢庄、後寮庄、中壢埔頂庄、高山頂庄不在老街溪、新街溪旁外,其餘的街庄大多平均分布在老街溪與新街溪的上游與中游一帶,這些鄉庄依靠著這兩條河流漸漸成長茁壯。為了解這兩條河流對中壢十三庄的影響,我們將老街溪、新街溪劃分為上游、中游兩部分,來看看他們分別流經哪些鄉庄:
一、上游聚落
老街溪出龍潭臺地後,自南向北流,先後流經龍潭一帶的黃泥塘庄、烏樹林庄、山仔頂庄,再順勢進入中壢十三庄的轄區,首先流經的是位在老街溪支流南勢溪西岸的南勢庄與支流平鎮溪旁的安平鎮庄,接著是北勢庄與宋屋庄。
老頭插嘴:北勢庄與宋屋庄在土牛溝內,是官方承認的漢人移民屯墾區。南勢庄與安平鎮庄在土牛溝外,是漢人越界私墾地。再上游的龍潭當時是番地,黃泥塘庄、烏樹林庄、山仔頂庄的開發已是清末日初之事。
農曆七月宋屋義民廟舉行中元普渡時,就是在老街溪邊放河燈,河燈隨著水流由上游漂到下游,似乎也在庇祐著老街溪沿岸的居民。
其次,我們來觀看新街溪的流向,
新街溪最北的發源地在龍潭臺地的三角林庄,之後流經九座寮庄與東勢庄,過了東勢庄後水量逐漸變大,接著各細流在中壢十三庄的轄區北勢、石頭兩庄匯集。
北勢庄除了有老街溪流經之外,新街溪也橫列在東,可以說兩條河是平行經過北勢庄;石頭庄則位在新街溪上游東岸,有一說法,認為石頭庄名稱的由來,是因為位在新街溪上游流域,多石頭之故。
二、中游聚落
老街溪出了宋屋、北勢庄後,進入中游地帶,首先流經的是位在東岸的中壢老街,老街溪就是因為經過老街市區而得名,其次是三座屋庄、興南庄、雙連坡庄、芝芭里庄與洽溪仔庄。位在老街溪中游的街庄,除了受老街溪滋潤外,老街溪的支流洽溪河也流經這些街庄,提供另一條水源。
其次,新街溪在流出石頭庄之後,便進入了中游的中壢新街一帶,並繼續往北流經水尾庄與青埔庄。
老街溪與新街溪進入中游之後,由於地勢轉為平坦,水量也變得較為穩定,因此重要的市區,如中壢老街、中壢新街便在兩條河流的中游地段發達起來,從中帶動中游聚落的發展。另外,中壢最大的地方公廟仁海宮,就位在中壢新街,鄰近新街溪中游,因此每年中元普渡的第二日,信眾就會到廟前的新街溪旁舉行放水燈儀式。
老街溪與新街溪並沒有流經十三庄內的內壢庄、後寮庄、中壢埔頂庄與高山頂庄。內壢庄的位置較東邊,屬於埔心溪源流地域,這條河平常缺乏水流,經常露出河底。
至於後寮庄、中壢埔頂庄與高山頂庄,由於地勢較高,沒有河流流經,灌溉相當困難,因此這三庄也是較晚開發的地域,直到1925年東西向的桃園大圳完工後,才稍微解決灌溉用水的問題。
老頭插嘴:桃園大圳為日治時期重要水利工程之一。大正二年(1913),桃園地區發生嚴重旱災,總督府為解決本地區農業用水問題,乃由日籍韓裔技師張令紀設計、規劃引大漢溪水源興建水圳,並以12條支線串連各地埤塘。大正五年(1916)動土,大正13年(1924)竣工,翌年5月舉行通水式,昭和三年(1928)各蓄水池與給水幹線工程始全部完工。灌溉區域涵蓋桃園市之大溪區、八德區、桃園區、中壢區、楊梅區、新屋區、蘆竹區、觀音區、大園區。
三、老街溪、新街溪的缺陷
臺灣多數河流屬於荒溪型河川,不易儲水,加上獨流入海的特性,也不利於航運。老街溪、新街溪就是典型的荒溪型河川,在冬夏枯水期,常會乾可見底,而在雨季來臨時節,又會造成氾濫,沖毀河流兩岸的屋宅與田園。受到水量不穩定的影響,在航運方面,不利於南北桃園的水運交通;農作方面,由於老街溪、新街溪坡陡流急,不具有畜水排洪的功能,所以一旦發生乾旱,農作將面臨缺水灌溉的問題。為了解決這個問題,桃園一帶的墾民們在臺地上遍築陂塘,用以蓄水防洪,使散佈各地的陂塘成為這地區特殊的人文景觀。不過,陂塘也非萬能,若遇到長期乾旱,也會失去效用,即使大正14年(1925)桃園大圳完工後,缺水的問題也非馬上就解決。根據地理學者研究,目前桃園地區的灌溉方式,仍是以陂塘為主體,桃園大圳僅是導水的工具,將大圳的水引入陂塘中,以作通盤調節使用。31因此,農業灌溉用水是中壢十三庄農民最感困擾的問題,也是這地區農業糾紛不斷的原因。
肆、土壤—貧瘠的大地
中壢十三庄的氣候溫熱溼潤,屬於副熱帶季風區,理論上,土讓應該屬於黃壤區。但是受到成土年代久遠與雨水強烈沖淋的影響,使土壤成為肥力甚低的紅壤區。大體而言,中壢十三庄的土壤全屬於酸性土質,缺乏有機物與植物養分,在日治時期的土地調查報告中,將這個地方的土壤列為「地力惡劣」之區。酸性極強的土壤,對一般農作物的正常發育及其根系吸取養分的作用,會產生不利的影響,並減低肥料的效應。唯有進行灌溉與加強施肥才能改良這塊土地的沃度,清代時期,農業技術較不發達,農民解決的方法就是廣築埤塘,以水分來增加土壤的吸收力,或是改種茶等經濟作物,然而這個方法仍無法徹底解決問題。
直到日治時期,透過各項農業改良,例如綠肥栽培獎勵、堆肥獎勵、深耕犁獎勵、米種改良、模範田的設置與農業講習會等政策,才逐漸達到地盡其力的效用。
不過,受到土壤貧瘠的影響,中壢十三庄的農業發展,從清代到日治,還是不如南桃園的楊梅、新屋、觀音來得發達,我們可以從下表1-5中壢郡耕地面積與表1-6中壢郡農產物生產額的相互比較得到答案。
中壢十三庄的範圍在行政區上屬於中壢街與平鎮庄,從表中我們可以看到中壢街和平鎮庄不論是田面積,或其他農產品的生產量上都較其他地區來得少,但是畑(旱田)的比例卻相當高,由此證明,中壢十三庄的農業在南桃園中並不發達。
換另一個方面思考,或許這是促使農業人口轉往商業的推力,也是中壢十三庄商業擴展的一項動力,有關中壢十三庄的商業發展,將在第三章予以討論。
表1-5 1934年中壢郡耕地面積 單位:甲

1
表1-6 1934年中壢郡農產物生產額單位:生產額:石、斤 / 價格:円
伍、土牛溝:人為疆界
中壢十三庄在地形上,分屬於中壢臺地面與高山頂臺地面,街庄之間沒有高山阻隔,在自然條件上渾成一體。但是在乾隆二十六年(1761),統治者大刀一揮,在接近熟番之地築起土牛溝,自此中壢十三庄就被截然劃分為兩個人文地理區。從本節圖1-4中可看到這條土牛溝座落的位置,以這條土牛溝做區分,中壢十三庄的土地拓墾型態可粗略分為兩個區域:
老頭插嘴:「統治者大刀一揮」,這是一句無知的潑糞,即使說「大筆一揮」也不對。「土牛溝」是統治者藉民力維持秩序的表現,保障平埔族的權益,也保障漢人生活的安定。甚至最早出現的土牛溝極有可能是墾民自發的表現。同理,「隘勇線」亦是如此;不同的是保障的對象除了漢人,也包括漢化平埔。充當隘丁的除了漢人社會中的羅漢腳外,就包括很多漢化平埔。
第一、興南、水尾、內壢、洽溪仔、青埔、石頭、後寮、高山頂、中壢埔頂、芝芭里、三座屋、北勢、雙連坡一帶,這些地區位在「漢墾戶拓墾區」內,屬於漳州人郭光天請墾的「芝葩里庄」。
第二、安平鎮、南勢兩庄,位於清政府所規劃的「熟番保留區」內,屬於「山仔頂五小庄」的範圍,兩個區域的位置如下表1-7。
表1-7清代竹塹地區的三個人文地理區表
漢墾戶拓墾區(漢墾區):坑仔口庄、(坑仔社、南崁社、龜崙社)、奶芴菕庄、虎茅庄、南宵庄、芝葩里庄、大溪漧庄、萃豐庄、貓兒錠庄、萃豐庄、竹塹新社、東興庄、北庄、南庄、社地、中港隆恩庄、中港社。
平埔族保留區(保留區):霄裹社等社地、淮子埔屯埔、山坑仔屯埔、楊梅埔、山仔頂五小庄(南勢莊、東勢莊、安平鎮、龍潭陂和八張犁)、武陵埔、馬陵埔、竹塹社地、九芎林屯埔、竹塹社地、中港社地、鹽水港屯埔、內灣屯埔、三灣屯埔、銅鑼圈。
老頭插嘴:由上文可知如今楊梅的東半部及龍潭全境在當時都是番地,也就是說如今楊梅與龍潭的客家人有一部分是被客家人同化的平埔族。相較台灣南部的平埔族嘴上自稱「台灣人」,骨子裡自知是平埔族,客家化的平埔後代大多已自認是客家人。
隘墾戶拓墾區(隘墾區):三層埔、大二坪、明興庄、新興庄、合興庄、八十份、中興庄、聯興庄、金興庄、濫仔、惠興庄、南興庄、南庄、金東和、三灣屯隘、永和山、金萬成。
這部分我們要探討的問題是乾隆26年(1761)劃定的土牛溝對中壢十三庄帶來了什麼影響。首先,我們需先了解土牛溝劃定的位置,根據施添福研究指出1761年這條土牛溝自北向南延行的方向大致是:尖山(鶯歌)—大湳—八塊(八德)—埔頂—南興—東勢—南勢—安平鎮—高山頂—上營盤—大溪墘—陰影窩—頭湖—二湖—三湖—四湖—波羅汶—大湖口—鳳山崎—枋寮……。
老頭插嘴:紅字地名屬如今的中壢,褐色地名屬如今的楊梅。
其中,東勢到高山頂這一段土牛溝,將中壢十三庄的南勢與安平鎮劃分在土牛溝外,其他村庄則在溝內,使中壢十三庄分屬於漢墾區與保留區。此一結果帶給中壢十三庄的影響是南勢與安平鎮被劃分在界外後,使這兩庄與溝外的東勢庄與霄裡社社地緊密相連,我們在東勢的地方公廟「建安宮」的祭祀範圍中,可以清楚看到南勢庄也屬於建安宮的祭祀範圍。之後,安平鎮和南勢會成為中壢十三庄的一部分,最主要的原因與平鎮宋家的開墾勢力有關,宋家早在乾隆初年即搶先進墾南勢、安平鎮庄,受拓墾勢力的連帶關係,使中壢十三庄的轄區可擴達到界外的安平鎮與南勢庄。
老頭插嘴:平鎮東勢建安宮始建於嘉慶十六年(1811),是東勢居民的信仰中心,祭祀區域包含山仔頂、南勢、社子,是全台少有的客家化的開漳聖王廟。根據耆老說法,建安宮原本主祀開漳聖王,香火來自大溪仁和宮的分香,同為中壢郭姓墾主渡台時帶來。東勢地區原本係客家人拓墾的客庄,其後漳州人亦進入此地,成為漳客混居,建安宮本係漳州人所建。而後大桃園地區爆發閩客械鬥,此地的漳洲人不敵,遷居他地,從此東勢成為純粹的客庄。光緒年間吳姓主持捐獻大量土地移至現址建廟,主祀不再是福佬的開漳聖王,卻也不純粹是客庄祀拜的三山國王。當地客家人稱之為「三王公」,分成大王公、二王公、三王公。三位王公各有職責,大王公鎮殿,二王公用於出巡,三王公可讓民眾請回家供奉,區分有除煞、勘與、醫病的功能。
另外,土牛溝在高山頂庄南部延伸而去,使得今日隸屬楊梅鎮的高山頂庄被劃入漢墾戶拓墾區的範圍,而與土牛溝界外的其他地區形成明顯區隔,使高山頂庄成為界內到界外的一個跳板和各方拓墾勢力的競爭場域。不過,高山頂庄在墾區上屬於芝葩里郭家的拓墾範圍,佃戶必需向郭家請墾才得以開拓這片土地,由於這層關係,使同屬於郭家墾區的中壢十三庄佃戶搶先進入這個地區。因此,即使在1920年屬於宋屋區的高山頂庄被規劃為楊梅的行政區域,但受到乾隆26年土牛溝與拓墾勢力的影響,高山頂庄的發展反倒與中壢十三庄較密切,也成為中壢十三庄最西緣的一個村庄。
老頭插嘴:高山頂庄即如今叫「高榮」的地方。
土牛溝就像一條人造界線,將中壢十三庄劃分為兩個地區,若非受漢人拓墾勢力影響,這個地區無法形塑為一個整體。也就是這層開墾力量,使中壢十三庄庄民逐漸跨越土牛界線,並從中凝聚共同意識。筆者將在本章第三節探討這股開墾勢力與跨越土牛溝的過程。
留言列表

